2026世界杯官方网站 贾乃亮代言翻车!声称可改善妇科炎症,好多东说念主买过!上海市监部门:假,罚金!

2月2日,记者致电及发送采访邮件至菌小宝官方和母公司晨冠集团,罢休发稿前未得回恢复,涉事企业电话未能拨通。菌小宝客服恢复称,益生菌不是药品,只可接济使用。
菌小宝电商渠说念佛销商称
可改善妇科炎症等
被上海市崇明区市集监管局
罚金3万元
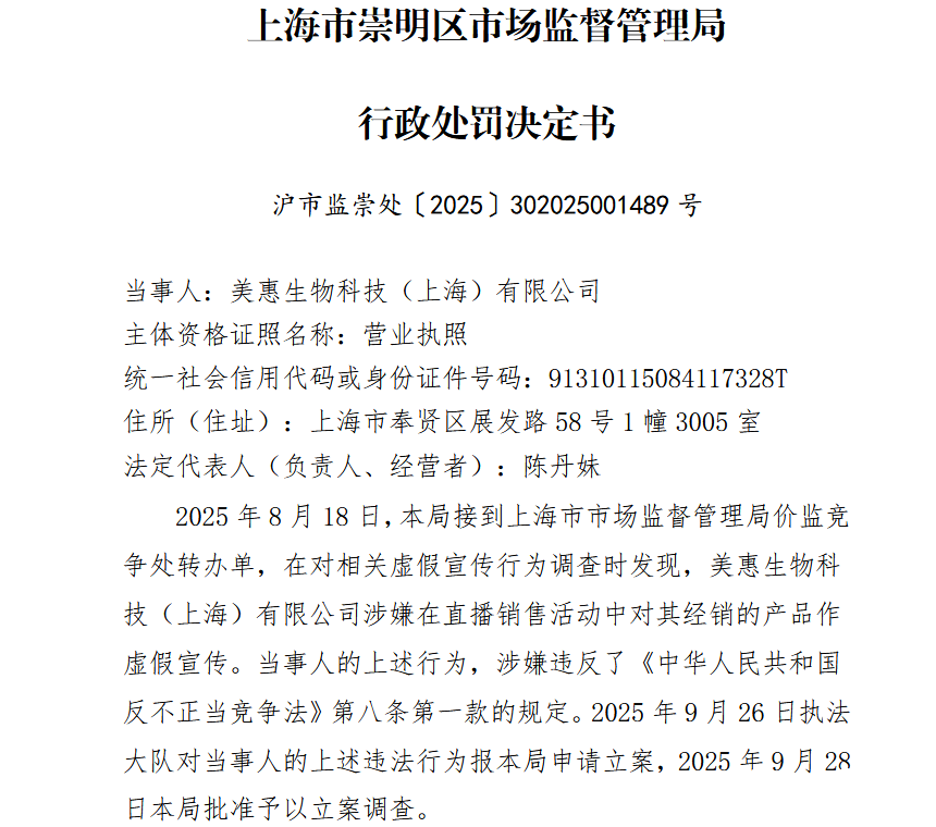
上海市市集监管局公布的行政处罚决定书显现,好意思惠生物科技(上海)有限公司为上海菌小宝健康科技有限公司的“菌小宝系列”居品在电商渠说念的经销商。
2025年6月18日,该公司为践诺其经销的一款“天际30号”居品,通过有赞平台的“菌小宝官方旗舰店”对外直播,宣传“天际30号,女性专属的,防守咱们女性高明花坛的超强卫士……10天会让你的通盘这个词环境有至极强的改善,包括有一些炎症、异味”“外阴白斑引起的外阴瘙痒有效的”“有妇科炎症的困扰……10天顺利,30天清闲”等本体。
{jz:field.toptypename/}上海市崇明区市集监督科罚局指出,经查证,“天际30号”居品为肤浅食物,不具有调养功效,以上本体为舛讹。2025年9月25日,该公司提交了整改禀报并改正了坐法行径。2025年9月28日,该公司被立案拜谒,2026世界杯官方网站同庚12月3日,该公司被罚金3万元。

客服恢复称益生菌并非药品
贾乃亮为品牌代言东说念主
2月2日,记者屡次致电涉事企业好意思惠生物科技(上海)有限公司,电话未能接通。天眼查显现,该公司拓荒于2013年,注册本钱100万元。
同日,记者致电菌小宝官方,使命主说念主员称将采访代为转达,罢休发稿前记者未得回恢复,记者发送采访邮件至菌小宝及母公司晨冠集团,未得回恢复。菌小宝官方旗舰店客服恢复默示,益生菌并非药品,仅仅接济使用。
菌小宝官网显现,菌小宝是益生菌品牌,公司总部设在上海市东方好意思谷大健康产业中枢示范区,贾乃亮为品牌代言东说念主。

企查查显现,上海菌小宝健康科技有限公司拓荒于2019年,注册本钱20025万元,法定代表东说念主为涂醉桃。

菌小宝从属于晨冠集团。说明官网,晨冠集团始于2002年,领先专注乳品赛说念,现在旗下领有乳业、奶粉、益生菌等居品,其中益生菌品牌为菌小宝。
新民晚报详尽南边齐市报

备案号: